○福井県公立学校職員の勤務評定実施要領
「福井県立学校職員の勤務成績の評定に関する規則」ならびに「福井県市町村立学校職員の勤務成績の評定に関する規則」に定めるもののほか、勤務評定の実施について必要な事項を次のとおり定める。
1 実施除外者
規則第2条に規定する県教育長の指定する除外者は、次のとおりとする。
(1) 休職中のもの
(2) 停職中のもの
(3) 職員団体の業務にもっぱら従事するための休暇中のもの
(4) 指導主事に充てられているもの
(5) 引続き6ケ月以上職を離れている長期研修中のもの
(6) 派遣されているもの
2 臨時評定
そのつど指示する。
3 実施の時期の特例
(1) 評定日の前日において、勤務期間又は評定者の観察期間が、90日に満たないものについては、90日を経過した日に実施する。
(2) 調整者の観察期間が90日に満たない場合も上記に準ずる。
4 評定の期間
第4条の評定の期間については、次のとおりとする。
(1) 前回の定期評定実施の日から、本年実施の前日までとする。
(2) この評定期間内に転任・復職等により異動したものについては、その異動の日から、本年評定の日の前日までとする。ただし、この期間が90日未満である場合は、90日を経過した日までとする。
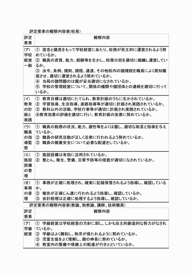
5 勤務評定書および勤務評定報告書の様式
評定書および報告書の様式は次のとおりとする。
6 その他
(1) 兼務職員については、勤務時間の多い勤務校で評定を行う。
(2) 条件評定実施後、90日以内に定期評定を実施しなければならないものについては、定期評定を実施しなくてもよい。
(全部改正〔昭和34年9月16日〕)

(全部改正〔昭和34年9月16日〕)

(全部改正〔昭和34年9月16日〕)

(全部改正〔昭和34年9月16日〕)


(全部改正〔昭和34年9月16日〕)

(全部改正〔昭和34年9月16日〕)

(全部改正〔昭和34年9月16日〕)

(全部改正〔昭和34年9月16日〕)

(全部改正〔昭和34年9月16日〕)

(全部改正〔昭和34年9月16日〕)

(全部改正〔昭和34年9月16日〕)

(全部改正〔昭和34年9月16日〕)







