条文目次 このページを閉じる


○個人情報の保護に関する法律施行細則
令和五年三月三十一日福井県規則第十六号
個人情報の保護に関する法律施行細則を公布する。
個人情報の保護に関する法律施行細則
(趣旨)
第一条 この規則は、個人情報の保護に関する法律(平成十五年法律第五十七号。以下「法」という。)、個人情報の保護に関する法律施行令(平成十五年政令第五百七号。以下「令」という。)および個人情報の保護に関する法律施行条例(令和四年福井県条例第三十六号。以下「法施行条例」という。)の施行に関し必要な事項ならびに法および法施行条例の施行に関し知事が行う個人情報の保護に関する事務について必要な事項を定めるものとする。
(個人情報取扱事務登録簿)
第二条 法施行条例第三条第一項の個人情報取扱事務登録簿は、個人情報取扱事務登録簿(様式第一号)によるものとする。
(個人情報ファイル簿)
第三条 法第七十五条第一項に規定する個人情報ファイル簿は、個人情報ファイル簿(様式第二号)によるものとする。
(開示請求書)
第四条 法第七十七条第一項の書面は、開示請求書(様式第三号)とする。
(開示決定通知書等)
第五条 法第八十二条第一項の書面は、開示決定通知書(様式第四号)とする。
2 法第八十二条第二項の書面は、開示をしない旨の決定通知書(様式第五号)とする。
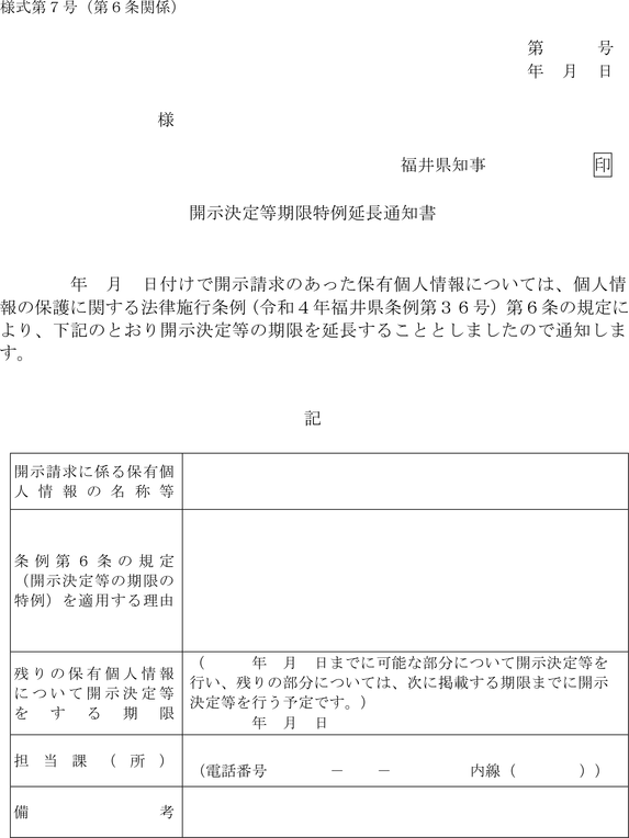
(開示決定等期限延長通知書等)
第六条 法施行条例第五条第二項の書面は、開示決定等期限延長通知書(様式第六号)とする。
2 法施行条例第六条の書面は、開示決定等期限特例延長通知書(様式第七号)とする。
(他の行政機関の長等への開示請求事案移送書等)
第七条 法第八十五条第一項の規定による移送は、他の行政機関の長等への開示請求事案移送書(様式第八号)によりするものとする。
2 法第八十五条第一項の書面は、開示請求者への開示請求事案移送通知書(様式第九号)とする。
(第三者意見照会書等)
第八条 法第八十六条第一項の規定による通知は、第三者意見照会書(法第八十六条第一項適用)(様式第十号)によりするものとする。
2 法第八十六条第二項の書面は、第三者意見照会書(法第八十六条第二項適用)(様式第十一号)とする。
3 法第八十六条第一項および第二項の意見書は、第三者開示決定等意見書(様式第十二号)とする。
4 法第八十六条第三項の書面は、開示決定通知を行った旨の反対意見書提出者への通知書(様式第十三号)とする。
(開示の実施方法等申出書)
第九条 法第八十七条第三項の規定による申出は、開示の実施方法等申出書(様式第十四号)によりするものとする。
(写しの送付に要する費用の納付方法)
第十条 令第二十八条第四項の地方公共団体の規則で定める方法は、納入通知書による納付とする。
(訂正請求書)
第十一条 法第九十一条第一項の書面は、訂正請求書(様式第十五号)とする。
(訂正決定通知書等)
第十二条 法第九十三条第一項の書面は、訂正決定通知書(様式第十六号)とする。
2 法第九十三条第二項の書面は、訂正をしない旨の決定通知書(様式第十七号)とする。
(訂正決定等期限延長通知書等)
第十三条 法施行条例第七条第二項の書面は、訂正決定等期限延長通知書(様式第十八号)とする。
2 法第九十五条の書面は、訂正決定等期限特例延長通知書(様式第十九号)とする。
(他の行政機関の長等への訂正請求事案移送書等)
第十四条 法第九十六条第一項の規定による移送は、他の行政機関の長等への訂正請求事案移送書(様式第二十号)によりするものとする。
2 法第九十六条第一項の書面は、訂正請求者への訂正請求事案移送通知書(様式第二十一号)とする。
(保有個人情報提供先への訂正決定通知書)
第十五条 法第九十七条の書面は、保有個人情報提供先への訂正決定通知書(様式第二十二号)とする。
(利用停止請求書)
第十六条 法第九十九条第一項の書面は、利用停止請求書(様式第二十三号)とする。
(利用停止決定通知書等)
第十七条 法第百一条第一項の書面は、利用停止決定通知書(様式第二十四号)とする。
2 法第百一条第二項の書面は、利用停止をしない旨の決定通知書(様式第二十五号)とする。
(利用停止決定等期限延長通知書等)
第十八条 法施行条例第八条第二項の書面は、利用停止決定等期限延長通知書(様式第二十六号)とする。
2 法第百三条の書面は、利用停止決定等期限特例延長通知書(様式第二十七号)とする。
(諮問をした旨の通知書)
第十九条 法第百五条第三項において準用する同条第二項の規定による通知は、諮問をした旨の通知書(様式第二十八号)によりするものとする。
(総合的な案内所)
第二十条 法施行条例第十条第二項の総合的な案内所は、次の表のとおりとする。

名称

位置

福井県庁舎

福井市

福井合同庁舎

福井市

坂井合同庁舎

坂井市

奥越合同庁舎

大野市

南越合同庁舎

越前市

敦賀合同庁舎

敦賀市

若狭合同庁舎

小浜市

(運用状況の公表)
第二十一条 法施行条例第十二条の規定による公表は、福井県報に登載することによりするものとする。
附 則
(施行期日)
1 この規則は、令和五年四月一日から施行する。
(福井県個人情報保護条例施行規則の廃止)
2 福井県個人情報保護条例施行規則(平成十四年福井県規則第五十八号)は、廃止する。
様式第1号(第2条関係)
様式第2号(第3条関係)
様式第3号(第4条関係)
様式第4号(第5条関係)
様式第5号(第5条関係)
様式第6号(第6条関係)
様式第7号(第6条関係)
様式第8号(第7条関係)
様式第9号(第7条関係)
様式第10号(第8条関係)
様式第11号(第8条関係)
様式第12号(第8条関係)
様式第13号(第8条関係)
様式第14号(第9条関係)
様式第15号(第11条関係)
様式第16号(第12条関係)
様式第17号(第12条関係)
様式第18号(第13条関係)
様式第19号(第13条関係)
様式第20号(第14条関係)
様式第21号(第14条関係)
様式第22号(第15条関係)
様式第23号(第16条関係)
様式第24号(第17条関係)
様式第25号(第17条関係)
様式第26号(第18条関係)
様式第27号(第18条関係)
様式第28号(第19条関係)



このページの先頭へ 条文目次 このページを閉じる