新規就農者への支援制度を紹介します。
研修段階(就農前)、経営開始後(就農後)の支援制度概要
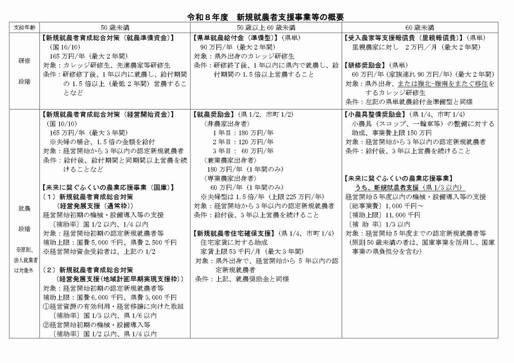
※その他要件や返還規定があります。研修段階(就農前)に関することは園芸振興課、経営開始後(就農後)に関することは就農を予定する市町まで、事前にお問い合わせください。

経営発展支援事業・初期投資促進事業において、新規就農者育成総合対策実施要綱(令和4年3月29日付け3経営第3142号農林水産事務次官依命通知)・新規就農者確保緊急対策実施要綱(令和3年12月20日付け3経営第1996号農林水産事務次官依命通知)に基づき新規就農者育成方針を下記のとおり公表します。
アンケート
より詳しくご感想をいただける場合は、engei@pref.fukui.lg.jpまでメールでお送りください。
お問い合わせ先
園芸振興課
電話番号:0776-20-0427 | ファックス:0776-20-0650 | メール:engei@pref.fukui.lg.jp
福井市大手3丁目17-1(地図・アクセス)
受付時間 月曜日から金曜日 8時30分から17時15分(土曜・日曜・祝日・年末年始を除く)












